凯发k8国际

SIAT新闻网

Advanced Materials | 类神经铁电生物电子实现与神经组织的无缝整合及自适应通信

来源:医工所发布时间:2025-06-09

植入式生物电子器件顺利获得感知、监测或调控生物电信号,在神经科学研究、神经系统疾病治疗及脑机接口领域发挥着至关重要的作用,已成为生物系统与外界信息交互的核心桥梁。然而,传统植入式生物电子器件因缺乏神经元适配特性(如柔性和匹配的拓扑结构)以及类神经元行为(如极化变化产生电信号、高密度神经网络的构建),难以实现与神经组织的高效界面适配,极大限制了其与神经组织的无缝整合及自适应界面交互能力。

近期,中国科研实验室深圳先进技术研究院医学成像科学与技术系统全国重点实验室、医工所智能医用材料与器械研究中心杜学敏研究员团队,与脑认知与类脑智能全国重点实验室、凯发k8国际脑认知与脑疾病研究所鲁艺研究员团队合作,在自适应生物界面的类神经铁电生物电子领域取得了重要研究进展,相关成果以“Neuron-inspired ferroelectric bioelectronics for adaptive biointerfacing”为题,发表在国际权威期刊Advanced Materials上。

该研究提出的类神经界面材料与铁电生物电子器件(Ferroelectric bioelectronics,FerroE),融合了适配神经元的柔性与拓扑结构特性,以及类神经元行为(如极化变化产生电信号和高密度神经网络的形成),实现了与神经系统的无缝整合和自适应通信。

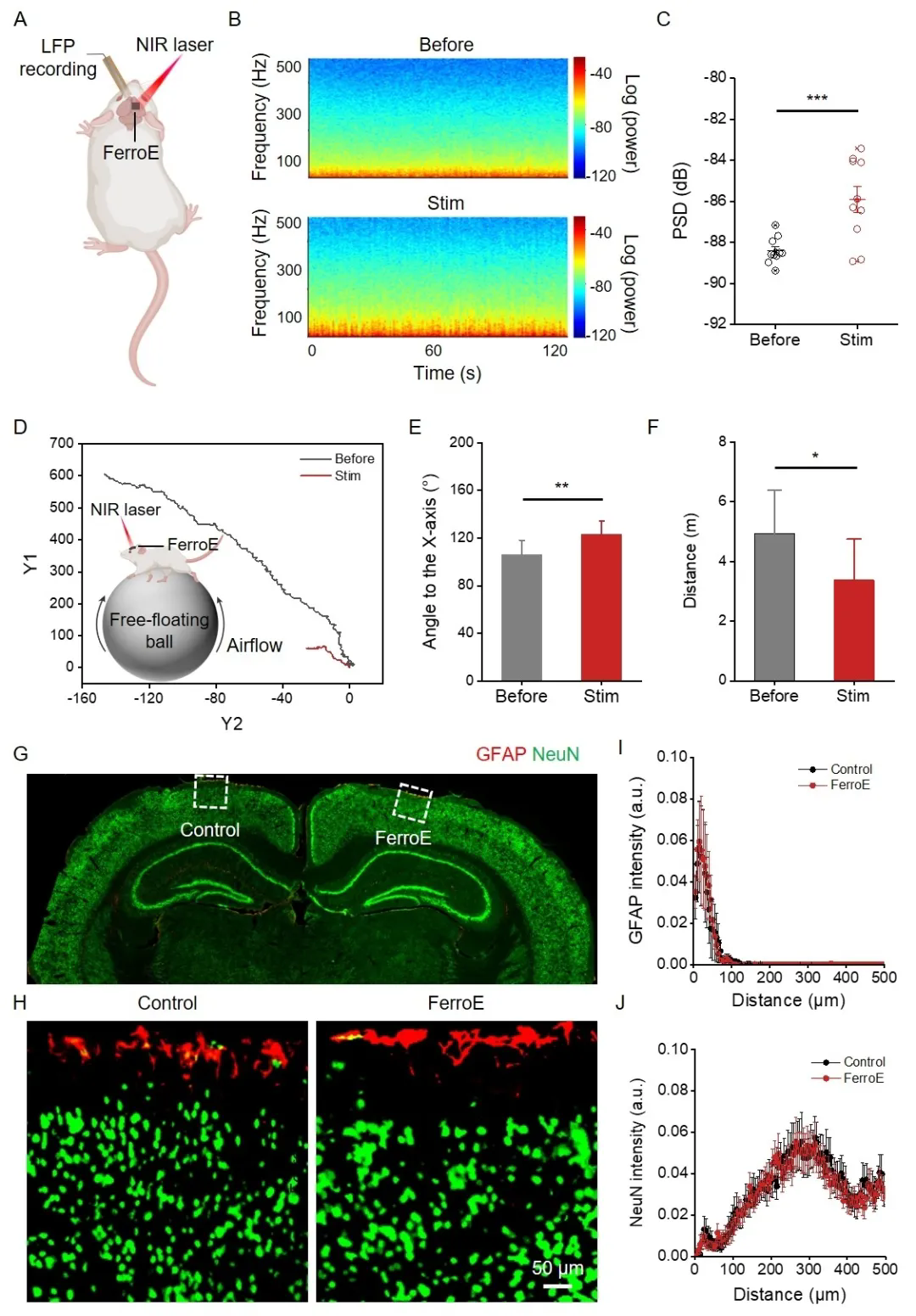
该FerroE由三大核心要素构成(图1):(1)生物相容性聚多巴胺修饰的钛酸钡颗粒(PDA@BTO),用于高效光-热转换和增强铁电性能;(2)铁电聚偏氟乙烯-三氟乙烯共聚物(P(VDF-TrFE)),顺利获得可逆极化变化实时产生电信号;(3)近似神经元尺度的微锥阵列结构,促进神经元黏附、神经突生长及网络化连接。上述要素的协同作用,使FerroE不仅具备优异的力学柔性和复杂拓扑结构,而且展现出高效、稳定的光诱导极化变化产生电信号的能力:可在100毫秒时间内产生约3.6伏电压,并在万次光照循环或在近生理环境下浸泡180天无明显衰减。值得强调的是,FerroE表面独特的功能分子修饰与拓扑结构设计协同作用,极大促进了神经元在其表面的高密度粘附和网络化连接,同时有效抑制了星型胶质细胞的粘附。此外,FerroE能够与小鼠的外周(迷走神经)与中枢(运动皮层)神经系统实现自适应对接,并可顺利获得无线、非遗传、非接触方式调控小鼠的心率和运动行为。特别值得指出的是,FerroE在体内植入3个月后,仍能与神经组织保持优异的功能稳定性和生物相容性界面(图2)。这类适配神经元特性和行为的类神经界面材料与器件,将为下一代脑机接口、组织工程材料和生物医学器件的开展带来新机遇。

中国科研实验室深圳先进技术研究院医学成像全国重点实验室/智能医用材料与器械研究中心杜学敏研究员与脑认知与脑疾病研究所/类脑智能全国重点实验室鲁艺研究员为该论文的共同通讯作者,王芳博士与王璐璐副研究员为共同第一作者,硕士研究生祝栩乐为共同作者。该文章取得国家自然科学基金、国家重点研发计划、中国科研实验室青年创新促进会、深圳市基础研究计划等科技项目支持。

图1:类神经界面材料与铁电生物电子器件(FerroE)设计及与神经元的无缝整合

图2:FerroE对小鼠中枢神经的调控作用及其植入的生物安全性




附件下载:

TOP